№111 ГДЗ Рымкевич 10-11 класс (Физика)
Решение #1
Решение #2
Решение #3

Рассмотрим вариант решения задания из учебника Рымкевич 10-11 класс, Дрофа:
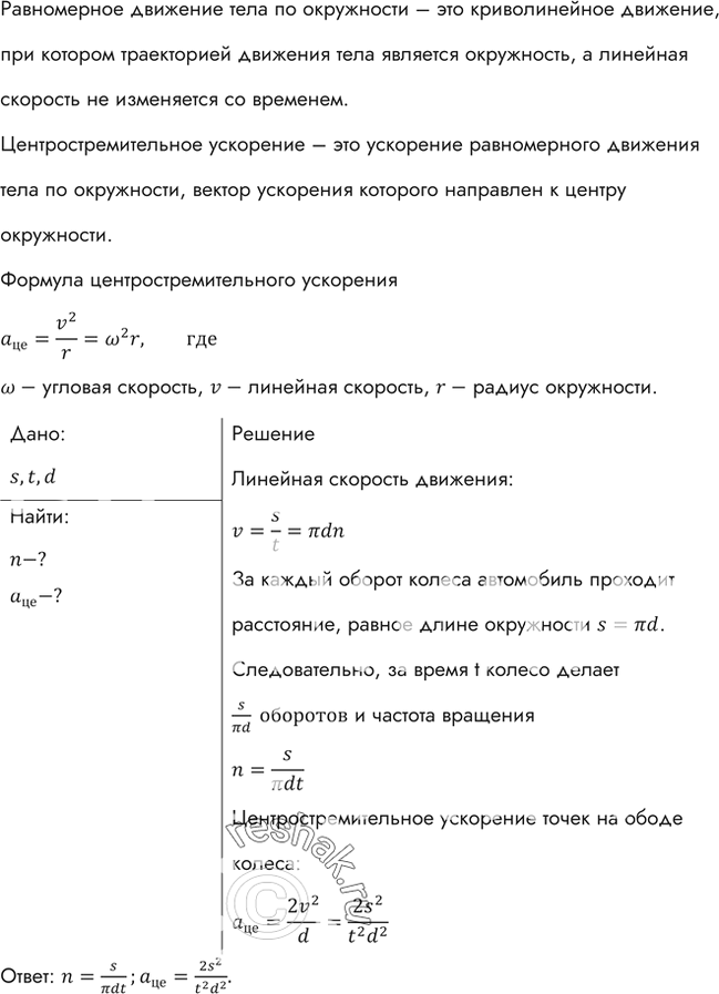
Детский заводной автомобиль, двигаясь равномерно, прошел расстояние s за время t. Найти частоту обращения и центростремительное ускорение точек на ободе колеса, если диаметр колеса равен d. По возможности конкретные данные задачи получите опытным путем.
*размещая тексты в комментариях ниже, вы автоматически соглашаетесь с пользовательским соглашением