№182 ГДЗ Рымкевич 10-11 класс (Физика)
Решение #1
Решение #2

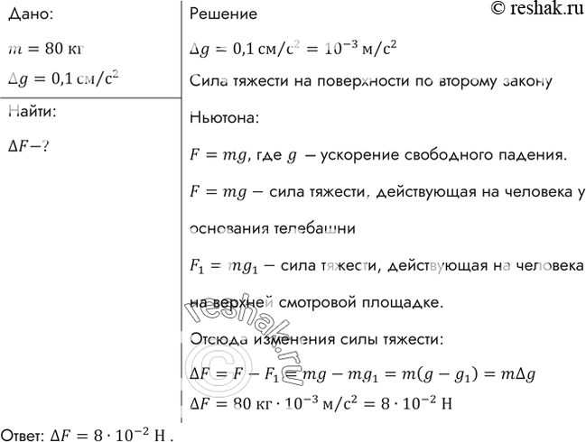
Рассмотрим вариант решения задания из учебника Рымкевич 10-11 класс, Дрофа:
На верхней смотровой площадке Останкинской телевизионной башни ускорение свободного падения на 0,1 см/с2 меньше, чем у ее основания. На сколько уменьшается сила тяжести, действующая на человека массой 80 кг, при подъеме его на верхнюю смотровую площадку?
*размещая тексты в комментариях ниже, вы автоматически соглашаетесь с пользовательским соглашением