№323 ГДЗ Рымкевич 10-11 класс (Физика)

Решение #1

Изображение Два неупругих тела, массы которых 2 и 6 кг, движутся навстречу друг другу со скоростями 2 м/с каждое. С какой скоростью и в каком направлении будут двигаться эти тела...

Решение #2

Изображение Два неупругих тела, массы которых 2 и 6 кг, движутся навстречу друг другу со скоростями 2 м/с каждое. С какой скоростью и в каком направлении будут двигаться эти тела...
Загрузка...

Рассмотрим вариант решения задания из учебника Рымкевич 10-11 класс, Дрофа:
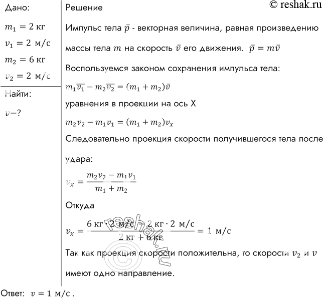
Два неупругих тела, массы которых 2 и 6 кг, движутся навстречу друг другу со скоростями 2 м/с каждое. С какой скоростью и в каком направлении будут двигаться эти тела после удара?
*Цитирирование задания со ссылкой на учебник производится исключительно в учебных целях для лучшего понимания разбора решения задания.
*размещая тексты в комментариях ниже, вы автоматически соглашаетесь с пользовательским соглашением