№437 ГДЗ Рымкевич 10-11 класс (Физика)
Решение #1
Решение #2

Рассмотрим вариант решения задания из учебника Рымкевич 10-11 класс, Дрофа:
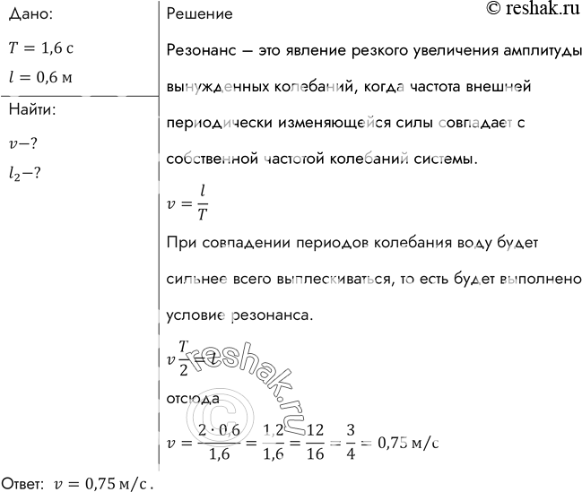
Мальчик несет на коромысле вёдра с водой, период собственных колебаний которых 1,6 с. При какой скорости движения мальчика вода начнет особенно сильно выплескиваться, если длина его шага 60 см?
*размещая тексты в комментариях ниже, вы автоматически соглашаетесь с пользовательским соглашением