№647 ГДЗ Рымкевич 10-11 класс (Физика)
Решение #1
Решение #2
Решение #3

Рассмотрим вариант решения задания из учебника Рымкевич 10-11 класс, Дрофа:
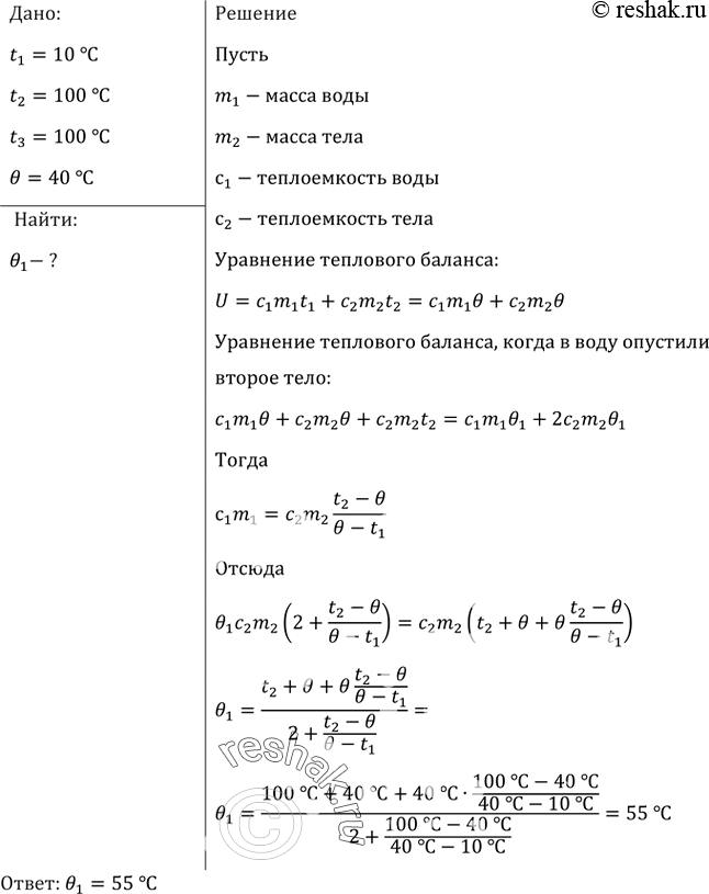
После опускания в воду, имеющую температуру 10 °С, тела, нагретого до 100 °С, через некоторое время установилась общая температура 40 °С. Какой станет температура воды, если, не вынимая первого тела, в нее опустить еще одно такое же тело, нагретое до 100 °С?
*размещая тексты в комментариях ниже, вы автоматически соглашаетесь с пользовательским соглашением